
product design | SENIOR IC | SaaS b2b
Codenamed rechain, this service allows easy creation, management and participation in referral programs. Meant for businesses, with human-centered design and powerful tools, this project was a startup within organisation that builds AI-based marketing tools.
IMPACT
Consistent adding tokenized assets worth millions of USD.
Onboarding large clients WANTING to sell
Attracted clients wanting to buy and trade
Context
Why tokenizing
The customers want to tokenize RWAs to bring them on market, trade them and eventually redeem against the underlying asset. Doing so online is a very cost-effective way, and regulated blockchain provides both security and transparency.
Creating underlying asset smart contract was handled off-platform (read: manually by ledger team). We needed to give market makers simple way to bring more assets on platform.
Role and Team
On this project I was the Design Team Leader.
I've worked hands-on closely with the Product Owner Lead on this feature and aligned with the wider team: higher level Product Managers, Business, and Compliance teams.
Setting the goal
The tokenization consists of two parts: creation of smart contract with the underlying asset, let's say it is palladium. It is created by the blockchain specialists. And later client can and will bring more quantities of the same asset to the market, i.e. in addition to initial 10,000 troy ounces of metal wants to sell additional 15,000 toz.
When I started working on this feature, the process of adding tokens was almost non-existent: clients supplied the team with the information they wanted to bring on chain, and then the database was updated manually. Starting with more than two or three it begins to consume development time, unscalable, overloading the team and non-transparent both for us and the customers. It was due time to solve it and together with the product owner we started our journey.
designing
Previous flow

Challenges
Bringing transparency
I've started with collecting relevant data: who are the stakeholders involved, what certificates and documents must the client provide, what are regulatory constraints, how does the tokenization fit in the global token lifecycle.
Key findings:
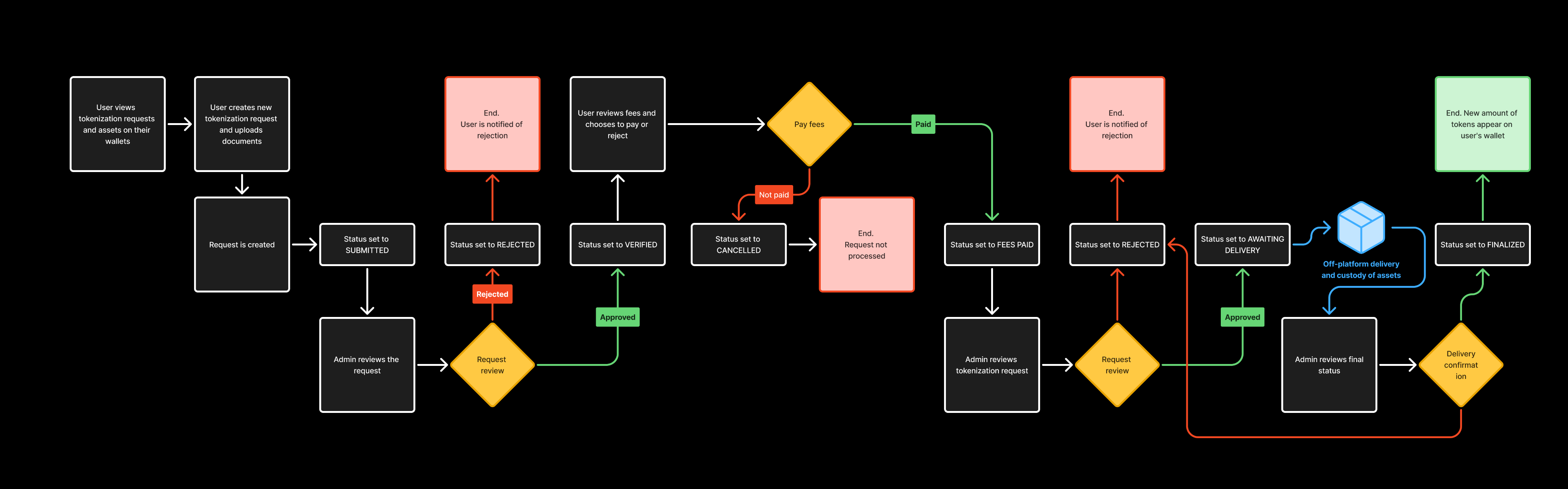
New flow

Validation and iterations
I've tested and validated the design against the business requirements, within product team and later with the business team. Tight collaboration with the development team ensured the design was ready to implement and we had no blockers on the code side.
results
Overview table
I've used the major UX pattern established on the platform earlier — the side drawer. It allows users to focus on the task without removing bigger picture, and it provides consistency. Remember the amount of money behind each tokenization?

Side drawer
The tokenization requests have their own lifecycle and can me monitored and managed from the corresponding part of the platform. The table section provides overview, the tokens provide information and control of the assets and wallets, the side drawer controls the tokenization requests.


Clients request and pay fees
The tokenization requests have their own lifecycle and can me monitored and managed from the corresponding part of the platform. The table section provides overview, the tokens provide information and control of the assets and wallets, the side drawer controls the tokenization requests.




Admin review
The tokenization requests have their own lifecycle and can me monitored and managed from the corresponding part of the platform. The table section provides overview, the tokens provide information and control of the assets and wallets, the side drawer controls the tokenization requests.



home
Case study: atomyze

product design | SENIOR IC | SaaS b2b
Atomyze was a custodial tokenization platform aimed at institutional customers in US-regulated jurisdiction. It enabled clients to bring commodities on a blockchain, trade them and redeem against RWAs.
IMPACT
Consistent adding tokenized assets worth millions of USD.
Onboarding large clients WANTING to sell
Attracted clients wanting to buy and trade
Context
Why tokenizing
The customers want to tokenize RWAs to bring them on market, trade them and eventually redeem against the underlying asset. Doing so online is a very cost-effective way, and regulated blockchain provides both security and transparency.
Creating underlying asset smart contract was handled off-platform (read: manually by ledger team). We needed to give market makers simple way to bring more assets on platform.
Role and Team
On this project I was the Design Team Leader.
I've worked hands-on closely with the Product Owner Lead on this feature and aligned with the wider team: higher level Product Managers, Business, and Compliance teams.
Setting the goal
The tokenization consists of two parts: creation of smart contract with the underlying asset, let's say it is palladium. It is created by the blockchain specialists. And later client can and will bring more quantities of the same asset to the market, i.e. in addition to initial 10,000 troy ounces of metal wants to sell additional 15,000 toz.
When I started working on this feature, the process of adding tokens was almost non-existent: clients supplied the team with the information they wanted to bring on chain, and then the database was updated manually. Starting with more than two or three it begins to consume development time, unscalable, overloading the team and non-transparent both for us and the customers. It was due time to solve it and together with the product owner we started our journey.
designing
Previous flow

Challenges
Bringing transparency
I've started with collecting relevant data: who are the stakeholders involved, what certificates and documents must the client provide, what are regulatory constraints, how does the tokenization fit in the global token lifecycle.
Key findings:
New flow

Validation and iterations
I've tested and validated the design against the business requirements, within product team and later with the business team. Tight collaboration with the development team ensured the design was ready to implement and we had no blockers on the code side.
results
Overview table
The tokenization requests have their own lifecycle and can me monitored and managed from the corresponding part of the platform. The table section provides overview, the tokens provide information and control of the assets and wallets, the side drawer controls the tokenization requests.

Side drawer
The tokenization requests have their own lifecycle and can me monitored and managed from the corresponding part of the platform. The table section provides overview, the tokens provide information and control of the assets and wallets, the side drawer controls the tokenization requests.


Clients request and pay fees
The tokenization requests have their own lifecycle and can me monitored and managed from the corresponding part of the platform. The table section provides overview, the tokens provide information and control of the assets and wallets, the side drawer controls the tokenization requests.




Admin review
The tokenization requests have their own lifecycle and can me monitored and managed from the corresponding part of the platform. The table section provides overview, the tokens provide information and control of the assets and wallets, the side drawer controls the tokenization requests.


